Win11 22H2 KB5048685更新补丁官方版是专为Windows11的22H2版本所推出的一系列更新和修复程序,此次的更新补丁修复了一些已知的漏洞和错误,以提高系统的稳定性和安全性,如果有需要更新补丁的用户可以在本站进行下载。

更新日志
重要信息
由于西方假期和即将到来的新年期间的操作很少,因此2024年12月不会发布非安全预览版本。2024年12月将发布每月安全版本。两种安全的每月正常服务非安全预览版本将于2025年1月恢复。
亮点
此更新解决了 Windows 操作系统的安全问题。
新增设置选项,可关闭屏幕左右边缘的触摸手势。
应用全屏时自动隐藏 IME 工具栏(仅在输入中文或日文时生效)。
优化文件管理器
通过右键菜单分享内容至安卓设备(需安装并配置 Phone Link)。
修复左侧窗格项目间距过大的问题。
修复小窗口下搜索框显示不全的问题。
其他
未连接兼容设备时显示占位消息,并关闭亮度和效果控件。
“波浪”效果新增方向选项,“渐变”效果新增“向前”方向。
改进语音转文本和文本转语音功能(可能需手动更新语言文件)。
修复多显示器下设备睡眠后应用窗口聚集在角落的问题。
修复使用幻灯片背景时 Mica 材质显示异常的问题。
修复某些辅助显示器全屏时出现延迟和画面撕裂的问题。
修复“按下 CTRL 键时显示指针位置”功能中圆圈过小的问题。
修复剪贴板历史记录 (Win + V) 可能不显示内容的问题。
讲述人扫描模式新增跳过链接 (N) 和跳转到列表 (L) 功能。
改进
Windows 11 版本 22H2
此安全更新包括更新KB504673 2 (2024 年 11 月 21 日发布)的一部分的改进 。以下是安装此知识库文章时此更新解决的关键问题的摘要。如果有新功能,它也会列出它们。括号内的粗体文本表示我们正在记录的更改的项目或区域。
此更新对内部操作系统功能进行了各种安全改进。此版本没有记录其他问题。
如果您安装了较早的更新,则只会下载此软件包中包含的新更新并将其安装到您的设备上。
Windows 11 服务堆栈更新 (KB5046729) - 22621.4539 和 22631.4539
此更新对服务堆栈(安装 Windows 更新的组件)进行了质量改进。服务堆栈更新 (SSU) 可确保您拥有强大且可靠的服务堆栈,以便您的设备可以接收和安装 Microsoft 更新。
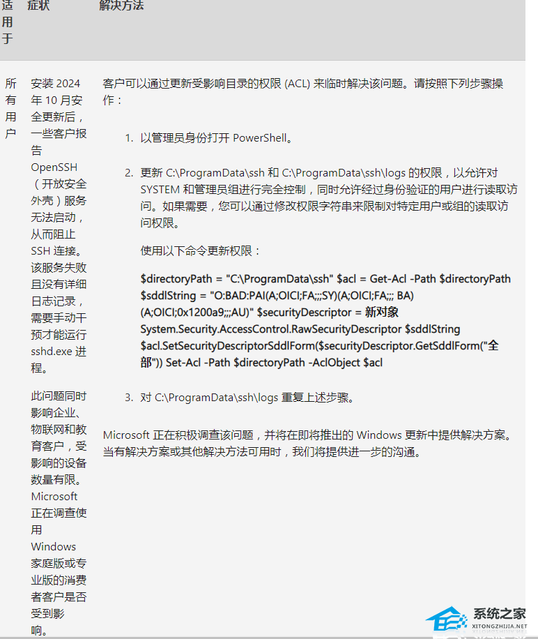
本次更新已知问题

汽水音官方正式版是一款专为音乐爱好者打造的桌面端音乐播放软件,汽水音乐电脑版拥有推荐、歌单、榜单、搜索等功能,满足用户个性化的听歌需求。同时用户登录账号即可轻松同步收藏的音乐和歌单...
腾讯应用宝电脑版是一款非常好用的电脑软件下载与管理工具,涵盖海量的热门应用、游戏,满足不同用户的下载需求。腾讯应用宝电脑版将应用和游戏都进行了分类,方便用户查找,还支持用户卸载或升...
Effie是一款操作便捷的写作软件,简洁直观的界面设计,人人都能轻松上手操作。Effie提供了写作、思维导图、大纲、AI助手等多项实用功能,全面覆盖用户的写作需求,且内置资源库,方便用户管理文...
万彩动画大师是一款简单好用的动画视频制作软件,提供丰富的功能,让用户可以轻松打造企业宣传片、动画片、产品介绍短片等多种视频内容。万彩动画大师提供了众多精美的动画模板和海量素材,供用...
淘宝直播最新电脑版是一款非常好用的直播工具,是淘宝主播的必备之选。在淘宝直播最新电脑版支持主播与观众随时轻松互动,展示商品、回答问题等。此外,该软件还支持多种美颜、滤镜和音效功能,...
哔哩哔哩直播姬是一款简单易用的直播辅助软件,用户只要拥有哔哩哔哩弹幕网会员,就能轻松登录会员快速开启直播。哔哩哔哩直播姬内置弹幕回复、礼物打赏等互动功能,满足主播的不同直播互动需求...
发表评论
共0条
评论就这些咯,让大家也知道你的独特见解
立即评论以上留言仅代表用户个人观点,不代表系统之家立场