KB5032190更新补丁官方版是微软所推出的最新Win11 23H2正式版补丁,此版本包括 Windows 11 版本 22H2 中的所有改进,同时带来了很多新的功能的改进及变化,同时可以更好的保护用户的电脑安全,有需要的小伙伴可以来本站下载进行安装。

更新日志
重要信息
Windows 预览版中的 Copilot
此更新添加了集中式 AI 协助预览版,称为 Windows 中的 Copilot。这使得 Windows 11 成为第一个添加集中式 AI 帮助的电脑平台,以帮助你完成工作。 第一个预览版侧重于集成 UI。
若要开始,请选择任务栏上的“Windows 中的 Copilot”按钮 (或按 WIN + C) 。Windows 中的 Copilot 使用相同的 Microsoft 账户 (MSA) 或 Azure Active Directory (用于登录 Windows 的 Azure AD) 账户。 请注意,Azure AD 将更改为 Microsoft Entra ID。
Windows 中的 Copilot 显示为屏幕右侧的侧边栏。它不会与桌面内容重叠或阻止打开的应用窗口。
可以提出问题或采取措施,例如:
“切换到深色模式。”
“打开不要打扰。”
“拍摄屏幕截图。”
“总结此网站。” (适用于 Edge 浏览器中的活动选项卡)
“写一个关于一只住在月球上的狗的故事。”
“给我一张带有百合垫的宁静锦鲤鱼池的照片。”
在 Windows 中使用必应聊天的 Copilot 可生成上下文响应,并改善你在 Windows 中的体验。
“开始”菜单
将鼠标悬停在“开始”菜单上“推荐”下的“文件”上时,此更新会提供更丰富的预览。对于此第一个版本,缩略图将不适用于所有文件。 此外,右键单击云文件建议时,可以选择快速共享这些文件。
任务栏、系统托盘和通知
新增功能! 此更新将增强的音量混音器添加到“快速设置”。使用它,可以单独为每个应用自定义音频。还可以随时交换音频设备。新的键盘快捷方式 (WIN + CTRL + V) 让你快速进入音量混音器。
打开 Windows 空间音频体验也更容易。新的快速访问列表显示设备上安装的所有空间音频技术。若要查找更多空间音效技术(如 Dolby 和 DTS),请转到 Microsoft Store。
新增功能! 此更新添加了“从不合并”模式。在此模式下,可以在任务栏上单独查看应用程序窗口及其标签。若要查找此功能,请转到 设置 > 个性化 > 任务栏 > 任务栏行为。将 “合并任务栏”按钮和隐藏标签 设置为“从不”。此外,在使用多个监视器时,还有一个单独的设置可用于为其他任务栏启用此功能。
新增功能! 从此更新开始,在任务视图中的桌面之间移动时,桌面标签会显示 (WIN + CTRL + 向左或向右箭头) 。使用触控板手势、触摸手势、热键和单击“任务视图”浮出控件框更改桌面时,还会显示新的滑动动画。
新增功能! 现在可以在系统托盘中隐藏时间和日期。若要启用此功能,请右键单击系统托盘时钟,然后选择 “调整日期和时间”。
新增功能! 通知现在显示为系统托盘中的铃铛图标。出现新通知时,图标将具有基于系统的主题色的填充颜色。当没有通知且时钟可见时,图标将没有填充颜色。不会显示通知数。
新增功能! 此更新为打开“请勿打扰”时收到的紧急或重要通知添加了“查看通知”按钮。选择按钮以查看通知的内容。全屏使用应用时,会显示此按钮。
新增功能! 为了尽量减少通知 Toast 的干扰,Windows 现在会检测你是否正在与应用中的 toast 交互。否则,将显示关闭该应用的 Toast 横幅的建议。这只会阻止显示横幅。你仍然可以在通知中心找到 Toast。
新增功能! 现在可以右键单击任务栏上的应用并结束任务。此更新在 “设置 ”> “系统 >”中添加了一个新设置, 供开发人员 启用此功能。
新增功能! 此更新添加了 选项,用于从系统托盘开始诊断网络问题。若要查看此选项,请右键单击系统托盘中的网络图标。
文件资源管理器
新增功能! 此更新添加了由 WinUI 提供支持的现代化文件资源管理器主页。建议的文件显示为旋转木马。仅当使用 Azure AD 账户登录到 Windows 时,才会显示该轮播。 若要关闭此设置并改为显示固定文件夹,请选择省略号。若要打开“文件夹选项”对话框,请选择“ 选项”。在“隐私”部分中,选中 “SHow 推荐”部分旁边的新复选框。
新增功能! 文件资源管理器新设计的地址栏可识别本地文件夹和云文件夹。它还显示文件的状态。对于 Microsoft OneDrive 用户,地址栏现在包含 OneDrive 同步状态和配额浮出控件框。
新增功能! 文件资源管理器 (ALT + Shift + P) 中的新详细信息窗格可帮助你访问相关内容、随时了解文件活动以及无需打开文件即可进行协作。在 文件资源管理器 中选择文件并打开窗格时,窗格将显示有关该文件的上下文信息。这包括文件缩略图、共享状态和按钮、电子邮件等。若要将其打开,请选择“ 视图 ”菜单,然后选择 “详细信息”窗格。然后使用位于命令栏右侧的按钮打开窗格。
新增功能! 此更新在 文件资源管理器 中引入了库。使用库可以轻松访问照片集锦。库中的内容与在“照片”应用的“所有照片”视图中看到的内容相同。最近拍摄的照片显示在库的顶部。这包括手机中的照片(如果已设置 OneDrive 相机胶卷备份)。
可以使用“集合”下拉菜单选择在库中显示的文件夹。还可以添加现有源的子文件夹,以筛选到内容的子集。这包括桌面背景、SD 卡和相机导入。
库还可以通过 文件选取对话框工作。这样可以轻松插入附件、生成 PowerPoint 幻灯片或制作社交媒体帖子。
命令栏中有一个名为“添加手机照片”的新按钮。使用它可让你的电脑准备好在库中显示手机的照片。选择此按钮时,将显示一个 URL,其中包含一个 QR 码,你可以使用手机进行扫描以开始使用。
新增功能! 此更新添加了对使用 libarchive 开放源代码项目读取其他存档文件格式的本机支持,例如:.tar、.tar.gz、.tar.bz2、.tar.zst、.tgz、.tbz2、.tzst、.txz、.rar、.7z。(IT之家注:此功能不支持密码加密文件)
新增功能! 现在,可以使用现有文件资源管理器窗口拆分和合并选项卡。
新增功能! 当同时将大量文件发送到 文件资源管理器 中的回收站时,此更新可提高计算阶段的性能。
此更新解决了阻止文件资源管理器打开的问题。
Windows 共享
新增功能! 可以直接在 Windows 共享窗口中使用 Outlook 通过电子邮件发送文件。在 Windows 共享窗口的“共享使用”部分中选择 Outlook 图标。
新增功能! Windows 共享窗口现在有一个搜索框。因此,现在可以跨 Outlook 搜索联系人以共享文件。Windows 共享窗口还显示 8-10 个建议的联系人,以便快速共享到 ,包括向自己发送文件。
新增功能! Windows 共享窗口中没有下拉菜单,而是有一个按钮用于打开附近共享。
新增功能! 对于就近共享,你自己的电脑会显示在“附近共享”下的已发现设备的顶部。
新增功能! 使用 Wi-Fi Direct 时,将文件从一台电脑共享到另一台电脑的速度会更快。
注意 这些体验适用于使用内置 Windows 共享窗口的应用。其中包括从桌面、文件资源管理器、照片、截图工具和 Microsoft Xbox 共享本地文件。
备份和还原
新增功能! 此更新引入了 Windows 备份 应用。使用它可以快速备份当前电脑,并准备好移动到新电脑。
新增功能! 将以前电脑上的 Microsoft Store 应用固定在任务栏和“开始”菜单上的位置。未从 Microsoft Store 安装的桌面应用也是你将其保留的位置。
新增功能! 以前设备的设置将还原到新电脑。这有助于你尽快返回到工作流。
注意 此更新不支持 Windows 备份的所有设置和应用类型。不支持备份工作或学校账户。
表情符号
新增功能! 此更新添加了对 Unicode 表情符号 15 的支持。现在可以从表情符号面板查看、搜索和插入新的表情符号。 若要打开表情符号面板,请按 Windows 徽标键 + 。(句点) 。
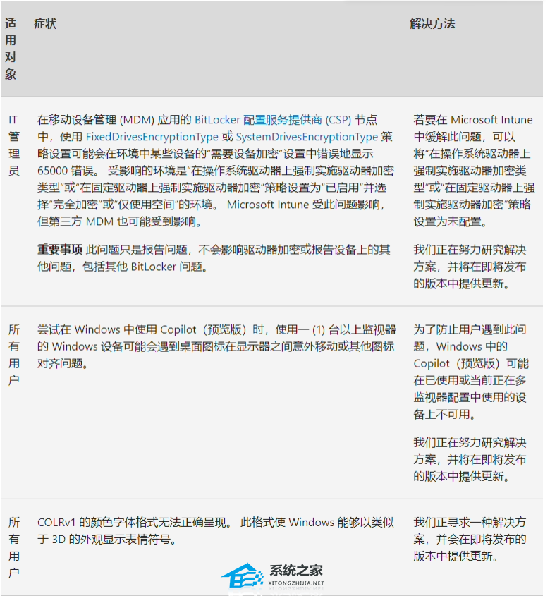
新增功能! 随着颜色字体格式的更新为 COLRv1,Windows 现在会显示具有 3D 类似外观的表情符号。仅当应用支持此功能时,才会看到此功能。
Windows 聚焦
新增功能! 此更新改进了 Windows 聚焦体验。可以使用“了解详细信息”按钮全屏预览图像。此更新还提供最小化的 Windows 聚焦体验。可通过多种方式详细了解每个图像。若要打开“Windows 聚焦”浮出控件框,请右键单击桌面上的“聚焦”图标。若要了解有关每个图像的详细信息,请双击其图标以打开必应登录页面。
讲述人
新增功能! 此更新为“讲述人”添加了新的自然语音。这些语音使用 现代的设备上的文本到语音转换。下载后,它将在没有 Internet 连接的情况下工作。新的自然声音包括:中文、日语、朝 鲜语、葡萄牙语、西班牙语 (西班牙、墨西哥)、英语 (英国、印度)、 法语、德语。
新增功能! 当“讲述人”打开时,它将获取其 Outlook 支持的更新。下载完成后,你将收到通知。目前,“讲述人”的 Outlook 支持仅适用于美国英语。
新增功能! 在 Microsoft Excel 中,“讲述人”提供更简洁、更高效的阅读体验。它根据浏览工作簿所需的内容确定公告的优先级。可以使用键盘快捷方式对其进行自定义。若要了解详细信息,请参阅 Excel 文档中的增强型讲述人支持。可从 Microsoft Store 获取此新体验。因此,可能需要几分钟时间才能在设备上可用。
新增功能! 此更新改进了使用输入法编辑器的 (IME) 候选窗口时讲述人阅读繁体中文字符和字词的方式。这仅适用于中国台湾地区的语言包,并不适用于中国香港地区的语言包。
语音访问
新增功能! 此更新添加了命令来更正语音访问无法识别的字词。可以说出“更正 [text]”来更正特定文本。使用“更正”来更正上次听写的文本。此时将显示更正窗口,其中包含标有数字的单词列表。你可以说出“单击 [number]”,从列表中选择任何单词。如果从窗口中选择一个单词,该单词将替换要更正的文本。还可以说出“拼写”或“拼写”来指定文本的正确拼写。在拼写文本时,你会收到建议。你拼写的所有字词和短语都会添加到 Windows 字典中。当你尝试再次拼写文本时,它们将显示为建议。
新增功能! 启动电脑时,语音访问现在可正常工作。可以从锁屏界面上的辅助功能浮出控件框启用语音访问。若要自动打开它,请转到 “设置 > 辅助功能 > 语音”。选择“在登录电脑之前启动语音访问”设置。然后,你可以使用语音访问登录到电脑并访问锁屏界面上的其他区域。
按照语音访问栏上的说明,将注意力集中在密码字段上。使用语音口述密码或 PIN。你可以说“显示键盘”来打开带有数字标签的触摸键盘。说出键上的数字,以输入与其关联的字母。这会屏蔽你输入的密码,防止你附近的任何人听到。还可以使用其他命令(例如“显示数字”或“单击 [元素名称]”)访问触摸键盘上的其他元素。
新增功能! 语音访问现在适用于打开 Microsoft Defender 应用程序防护运行的应用。
安全性
新增功能! 当你登录到支持密码的网站或应用程序时,密码是一种简单且更安全的替代密码。现在,你可以转到支持密钥的任何应用或网站,以创建使用 Windows Hello 的密钥。创建密钥后,可以使用 Windows Hello (人脸、指纹或 PIN) 登录。此外,你可以使用手机或平板电脑登录。
新增 功能! 在 Windows 设置中查看和删除你最喜爱的应用和网站保存的密钥。转到 “设置” > “”帐户 “> 密钥。此时会显示密钥列表。你可以搜索并删除设备中的任何密钥。
备注 在 Microsoft Edge 或 Google Chrome 上,当你看到浏览器的密钥 UI 时,选择“Windows Hello 或外部安全密钥”。
新增功能! 此更新在 Microsoft Defender SmartScreen 中添加了增强型钓鱼防护。它有助于保护学校和工作密码免受网站和应用中的网络钓鱼和不安全使用。如果已打开 Windows 安全中心的警告选项,则此方法有效。转到 应用 & 浏览器控制 > 基于信誉的防护 > 钓鱼防护。打开后,将显示一个对话框,警告你以不安全的方式使用密码。例如,重用密码是不安全的。
新增功能! 企业客户现在可以设置 EnablePasswordlessExperience 策略。设置策略后,它会隐藏某些 Windows 身份验证方案的密码。这适用于登录到设备和会话内身份验证方案。其中包括 Web 浏览器密码管理器、“运行方式”管理员和用户账户控制 (UAC) 。此策略适用于已加入 AAD 的计算机。用户可以使用 Windows Hello 企业版 PIN 重置或通过登录 Web 来恢复其密码。他们无需 IT 支持人员的帮助即可执行此操作。
设置
新增功能! 此更新会添加新的“设置”主页。它具有表示设备和账户相关设置的交互式卡片。使用设备时,页面和卡片会进行调整,为你提供最相关和有用的信息。在此版本中,最多有 7 张卡,后续将推出更多内容。注意:此体验仅适用于 Windows 11 家庭版 和 Pro 版本。它不在公司管理的设备上。
建议的设置:它提供有助于节省时间的选项。
云存储:这会显示云存储的使用情况,并在接近容量时告知你。
帐户恢复:它可帮助你添加更多恢复信息。这会阻止你被锁定在账户外。
个性化:只需单击一下,即可更改背景主题或颜色模式。
Microsoft 365:快速查看订阅状态和权益。在这里,还可以执行一些关键操作,而不是转到 Web。
Xbox:可在此处查看订阅状态并管理订阅。
蓝牙设备:可以快速访问和连接到喜欢的蓝牙设备。
新增功能! 开发驱动器是一种新形式的存储卷。它为开发人员提供了托管源代码、工作文件夹和包缓存所需的内容。开发驱动器基于 复原文件系统 (ReFS) 技术构建。开发驱动器还具有“性能”模式。它是一种新的 Microsoft Defender 防病毒功能。性能模式可将对开发人员工作负载的影响降到最低。可以使用现有驱动器上的可用空间创建开发驱动器,也可以创建 VHD / VHDX。转到面向开发人员的系统 > 系统 > 中的“设置”应用。还可以使用命令行对其进行设置。开发驱动器的大小必须至少为 50 GB 或更高。建议在设备上具有 8 GB 或更高的 RAM。若要了解详细信息,请参阅在 Windows 11 (公共预览版) 上设置开发驱动器。
新增功能! 此更新添加了动态照明。它使你能够控制实现开放式 HID LampArray 标准的照明设备。这些设备可以使用红色、绿色和蓝色 (RGB) 创建数百万种颜色组合。此更新包括用于控制后台和前台设备的 Windows 应用的 API。若要更改设备的行为方式,请转到 设置 > 个性化 > 动态照明。使用动态照明可以执行的一些操作包括:
你可以立即将 Windows 主题色与其周围的设备同步。使用“效果”下的“匹配我的 Windows 主题色”切换。
可以选择自定义颜色来照亮设备。
有关兼容的市场内设备的列表,请参阅 动态照明设备。必须对这些设备使用最新的固件。
新增功能! 此更新添加了自适应调光。这适用于具有支持注意检测的状态传感器的电脑。现在,当你看远时,你的设备可以调暗屏幕,当你回头看时,可以取消屏幕的亮度。若要将其打开,请转到 “设置 > 隐私 & 安全性 > 状态感知”。在设置新设备时,还可以打开状态感知。这是隐私设置的一个选项。
新增功能! “面向开发人员”设置页现在位于 “设置 > 系统中。它不再位于 设置 > 隐私 & 安全性中。
新增功能! 此更新在 “设置 > 系统 > 电源 & 电池 > 能源建议”中添加了两项新的 能源建议。一个打开深色模式。第二个调整刷新率。
新增功能! 现在可以阻止 Windows 与移动设备通信。> 手机连接 & 设备 转到“设置 > 蓝牙”。 可在其中找到关闭手机连接的选项。
新增功能! 现在可以加入蓝牙个人区域网络。此选项适用于通过蓝牙共享 Internet 连接的配对设备,例如手机。转到 设置 > 蓝牙 & 设备 > 设备。
新增功能! 此更新会添加新的手机网络切换。当 Wi-Fi 可用时,可以更轻松地控制是否使用手机网络,但效果不佳。转到 “设置 > 网络 & Internet > 手机网络”。
新增功能! “数据使用情况”页上有更多选项。它们支持每日和每周数据限制。此外,该页还显示超出数据限制的距离。
新增功能! 你可以快速访问“设置”,从上下文菜单中卸载应用。右键单击“开始”菜单上的 Win32 应用或搜索该应用,然后选择“卸载”。
新增功能! 此更新改进了滚轮设备(如 Surface Dial)的“设置”页的设计。
新增功能! 此更新更改了几个列表的设计,以与其他设置页面更加一致。这些列表适用于“设置 > 应用 > 启动应用”和“设置 ”> 应用 > 高级应用设置 > 应用执行别名。 新设计还可以更轻松地查看有关你拥有的应用的详细信息。
新增功能! 现在可以从“设置”获取网络适配器和 Internet 属性的高级属性。转到 “设置 > 网络 & Internet > 高级网络设置”。
新增功能! 现在可以在“设置”中查看已知网络的 Wi-Fi 密码。转到 设置 > 网络 & Internet > Wi-Fi 和“管理已知网络”。
新增功能! 此更新改进了更改时区时的体验。此更改考虑了位置数据可能不准确的情况。此时会显示一条通知,提示你在 Windows 为你调整时区之前确认时区。
新增功能! 在“设置 > 时间 & 语言 > 日期 & 时间”中更改时区时,此更新也会改善体验。如果关闭位置设置,将显示警告。它告知你打开位置设置以确保准确的时区调整。此警告可帮助你了解时区可能不正确的原因,以便解决问题。
新增功能! 此更新改进了任务管理器对话框及其“设置”页的设计。它现在与其他“设置”页面的外观相匹配。新设计还将类别划分为不同的部分,以更简洁的 UI。
新增功能! Windows 现在检测到相机流式处理问题。如果相机未启动或快门已关闭,将显示通知。建议打开自动获取帮助疑难解答来解决此问题。
新增功能! 锁屏界面上的网络浮出控件框现在符合 Windows 11 设计原则。
新增功能! 此更新更改了 Windows 安全中心的防火墙通知对话框的设计。它们现在与 Windows 11 的外观相匹配。
此更新解决了登录时在“设置”主页上发生的错误。因此,你无法在该主页上查看账户信息。
Windows 365 Switch
新增功能! 使用 Windows 365 Switch,可以登录到 Windows 365 云电脑并将其连接到本地桌面。然后,可以使用熟悉的键盘命令、鼠标单击或轻扫手势在它们之间移动。若要从桌面轻松访问,可以添加 Windows 365 切换到任务视图。
图形
新增功能! 可以在标准动态范围 (SDR) 显示器上打开自动颜色管理 (ACM) 。ACM 使所有 Windows 应用上的所有颜色都准确且一致地显示在每个受支持的显示器上。即使应用不受颜色管理,也是如此。若要打开 ACM,请转到 设置 > 显示 > 高级显示。选择 SDR 显示器并打开 “自动管理应用的颜色”。请参阅下表中的 ACM 使用要求。

改进
Windows 11版本 23H2
重要: 使用 EKB KB5027397 更新到 Windows 11 版本 23H2。
此安全更新程序包括质量改进。 关键更改包括:
此版本包括 Windows 11 版本 22H2 中的所有改进。
此版本未记录其他问题。
Windows 11服务堆栈更新 - 22621.2567 和 22631.2567
此更新对服务堆栈进行了质量改进,服务堆栈是安装 Windows 更新的组件。 服务堆栈更新 (SSU) 可确保你拥有强大且可靠的服务堆栈,让你的设备可以接收和安装 Microsoft 更新。
此更新中的已知问题

汽水音官方正式版是一款专为音乐爱好者打造的桌面端音乐播放软件,汽水音乐电脑版拥有推荐、歌单、榜单、搜索等功能,满足用户个性化的听歌需求。同时用户登录账号即可轻松同步收藏的音乐和歌单...
腾讯应用宝电脑版是一款非常好用的电脑软件下载与管理工具,涵盖海量的热门应用、游戏,满足不同用户的下载需求。腾讯应用宝电脑版将应用和游戏都进行了分类,方便用户查找,还支持用户卸载或升...
Effie是一款操作便捷的写作软件,简洁直观的界面设计,人人都能轻松上手操作。Effie提供了写作、思维导图、大纲、AI助手等多项实用功能,全面覆盖用户的写作需求,且内置资源库,方便用户管理文...
万彩动画大师是一款简单好用的动画视频制作软件,提供丰富的功能,让用户可以轻松打造企业宣传片、动画片、产品介绍短片等多种视频内容。万彩动画大师提供了众多精美的动画模板和海量素材,供用...
淘宝直播最新电脑版是一款非常好用的直播工具,是淘宝主播的必备之选。在淘宝直播最新电脑版支持主播与观众随时轻松互动,展示商品、回答问题等。此外,该软件还支持多种美颜、滤镜和音效功能,...
哔哩哔哩直播姬是一款简单易用的直播辅助软件,用户只要拥有哔哩哔哩弹幕网会员,就能轻松登录会员快速开启直播。哔哩哔哩直播姬内置弹幕回复、礼物打赏等互动功能,满足主播的不同直播互动需求...
发表评论
共0条
评论就这些咯,让大家也知道你的独特见解
立即评论以上留言仅代表用户个人观点,不代表系统之家立场