MicaForEveryone是一个让Win11应用程序的标题栏上启用背景效果的工具,让界面效果更加统一。可让您在Windows 11上为win32应用程序的标题栏添加背景效果。并且可以将Mica(或任何其他背景材料)应用于受支持应用程序的非客户端区域(窗口框架)或背景,其行为可以通过GUI和配置文件进行自定义。

软件特点
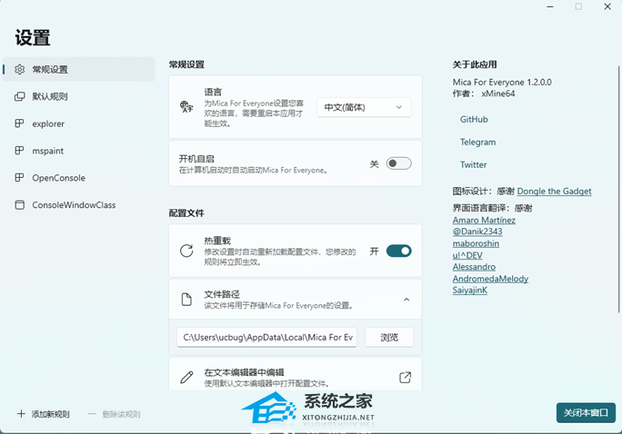
要使用MicaForEveryone,需要安装.NET Core 3.1框架,第一次运行该软件时,会有提示并跳转到下载页面。按照提示下载安装即可。默认情况下,您可以在这里选择模糊的类型,包括应用程序决定,纯色,云母,Tabbed和亚克力效果。
软件还支持单独标题栏的颜色,比如在深色模式下,建议选择浅色的标题栏颜色来体现亚克力效果。
窗角模式,可以选择直角、圆角、椭圆,但是经过测试,有些软件选择的是直角,拖动窗口会卡死。

在高级设置中,也支持将标题栏效果扩展到整个窗口,即让整个窗口具有磨砂和透明效果,但并不是所有的软件都支持,有些软件使用后会导致界面出现问题。
软件支持多语言、自动启动、配置文件设置,可以使用记事本等工具编辑默认配置内容。
一些老软件没有使用Win11的设计语言,所以切换效果后会出现一些问题,比如使用ScreenToGif录制屏幕时,会出现界面错误,但是可以单独设置规则来解决。另外,从22H2版本开始,微软也允许Win32应用采用云母/亚克力设计,所以接下来应该会有更多兼容的软件更新。
HWiNFO64的功能涵盖硬件信息展示、实时状态监控、性能测试以及报告生成等多个方面,为用户提供了一站式的硬件管理解决方案,同时运行时占用系统资源极低,即使在配置较低的电脑上,也能流畅运行...
HWiNFO64 是一款受人欢迎的电脑硬件检测软件,现已更新至 8.30 版本。此次更新增强了未来技嘉主板上的传感器监控、华硕 W890 系列(主板)上的传感器监控等,并添加了对英特尔 Grand Ridge 边缘...
NVIDIA 显卡驱动是为英伟达显卡所推出的程序,此次更新为 《地狱之刃2:塞娜的传说》 增强版提供游戏优化,支持 DLSS 4 多帧生成 和 NVIDIA Reflex 技术,并修复三星 57 英寸 Odyssey Neo G9 显...
Win11 24H2 KB5063878 是微软所发布的 八 月累积更新补丁,安装后版本号为 26100.4946,此更新解决了在新设备上登录期间导致延迟的问题,还包含 KB5062660 的修补程序和质量改进。如果有需要更...
Win11 23H2 KB5063875 更新补丁官方版是专为 Windows11 的 23H2 版本所推出的 8 月累积更新,版本号升级为 22631.5768,此次更新也是修复了此前发现的多个漏洞,并包含 22H2 中的所有改进。系统...
Win11 22H2 KB5063875 是专为 Windows11 的 22H2 版本所推出的 8 月累积更新,此更新提高了 Copilot 密钥的可靠性,并解决了阻止用户使用密钥后重启 Copilot 的问题,本站提供最新的补丁下载,...
发表评论
共0条
评论就这些咯,让大家也知道你的独特见解
立即评论以上留言仅代表用户个人观点,不代表系统之家立场