Win10 20H2 KB5021233更新包官方版是一款最新的系统补丁,此次更新主要为用户解决了内存不足时相机停止的情况,而且还对服务栈进行了质量改进,让用户能够使用起来更加便捷,有需要的用户就快来下载更新吧。

更新日志
强调
此更新解决了 Windows 操作系统的安全问题。
改进
Windows 10 版本 20H2 版本:Windows 10 Enterprise Multi-Session、Windows 10 Enterprise 和 Education、Windows 10 IoT Enterprise
重要提示: 使用 EKB KB4562830更新到受支持的 Windows 10 版本 20H2。
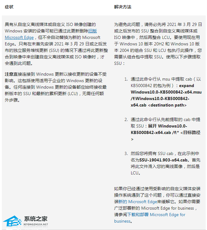
此安全更新包括质量改进。安装此 KB 时:
此更新解决了影响本地会话管理器 (LSM) 的问题。这些问题可能允许没有管理员权限的用户执行只有管理员才能执行的操作。
此更新解决了一个已知问题,该问题会影响使用 Microsoft 开放式数据库连接 (ODBC) SQL Server 驱动程序 ( sqlsrv32.dll ) 连接到数据库的应用程序。连接可能会失败。您可能还会在应用程序中收到错误,或者您可能会收到来自 SQL Server 的错误。
此更新解决了可能影响某些 Windows 设备启动的已知问题。他们可能会收到错误 (0xc000021a) 并出现蓝屏。
如果您安装了较早的更新,则只会下载此包中包含的新更新并将其安装到您的设备上。
有关安全漏洞的更多信息,请参阅新的安全更新指南网站和2023 年 1 月安全更新。
Windows 10 服务堆栈更新 - 19042.2300、19044.2300 和19045.2300
此更新对服务堆栈进行了质量改进,该服务堆栈是安装 Windows 更新的组件。服务堆栈更新 (SSU) 可确保您拥有强大且可靠的服务堆栈,以便您的设备可以接收和安装 Microsoft 更新。
已知问题

腾讯应用宝电脑版是一款非常好用的电脑软件下载与管理工具,涵盖海量的热门应用、游戏,满足不同用户的下载需求。腾讯应用宝电脑版将应用和游戏都进行了分类,方便用户查找,还支持用户卸载或升...
Effie是一款操作便捷的写作软件,简洁直观的界面设计,人人都能轻松上手操作。Effie提供了写作、思维导图、大纲、AI助手等多项实用功能,全面覆盖用户的写作需求,且内置资源库,方便用户管理文...
万彩动画大师是一款简单好用的动画视频制作软件,提供丰富的功能,让用户可以轻松打造企业宣传片、动画片、产品介绍短片等多种视频内容。万彩动画大师提供了众多精美的动画模板和海量素材,供用...
淘宝直播最新电脑版是一款非常好用的直播工具,是淘宝主播的必备之选。在淘宝直播最新电脑版支持主播与观众随时轻松互动,展示商品、回答问题等。此外,该软件还支持多种美颜、滤镜和音效功能,...
哔哩哔哩直播姬是一款简单易用的直播辅助软件,用户只要拥有哔哩哔哩弹幕网会员,就能轻松登录会员快速开启直播。哔哩哔哩直播姬内置弹幕回复、礼物打赏等互动功能,满足主播的不同直播互动需求...
酷呆桌面(Coodesker)提供了极为实用的桌面整理功能,助力用户轻松美化、整理桌面图标。酷呆桌面(Coodesker)支持应用启动器、文档归类等功能,让电脑桌面变得更加整洁,提高办事的效率。同时,该...
发表评论
共0条
评论就这些咯,让大家也知道你的独特见解
立即评论以上留言仅代表用户个人观点,不代表系统之家立场