Win10 22H2 KB5022282补丁更新包官方版是微软推出的最新Win10补丁,版本号为19045.2486,并且此次不仅对服务堆栈进行更新,而且还提高了系统的安全性,让用户使用起来更加安心,有需要的朋友就快来下载体验吧。

更新日志
强调
此更新解决了 Windows 操作系统的安全问题。
改进
注意 要查看已解决问题的列表,请单击或点击操作系统名称以展开可折叠部分。
Windows 10,版本 22H2
重要提示: 使用 EKB KB5015684更新到 Windows 10 版本 22H2。
此安全更新包括质量改进。主要变化包括:
此版本包括受支持的 Windows 10 版本 20H2 版本的所有改进。
此版本没有记录其他问题。
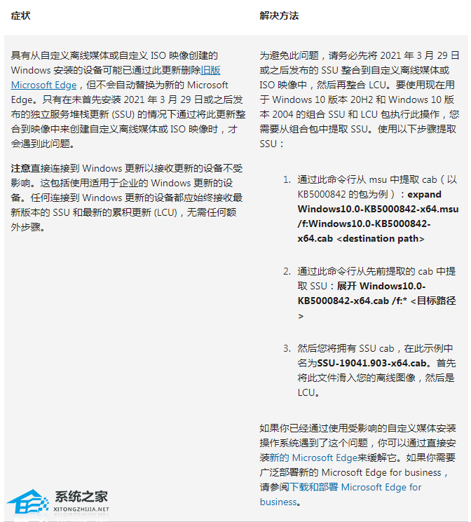
Windows 10 服务堆栈更新 - 19042.2300、19044.2300 和19045.2300
此更新对服务堆栈进行了质量改进,该服务堆栈是安装 Windows 更新的组件。服务堆栈更新 (SSU) 可确保您拥有强大且可靠的服务堆栈,以便您的设备可以接收和安装 Microsoft 更新。
已知问题

腾讯应用宝电脑版是一款非常好用的电脑软件下载与管理工具,涵盖海量的热门应用、游戏,满足不同用户的下载需求。腾讯应用宝电脑版将应用和游戏都进行了分类,方便用户查找,还支持用户卸载或升...
Effie是一款操作便捷的写作软件,简洁直观的界面设计,人人都能轻松上手操作。Effie提供了写作、思维导图、大纲、AI助手等多项实用功能,全面覆盖用户的写作需求,且内置资源库,方便用户管理文...
万彩动画大师是一款简单好用的动画视频制作软件,提供丰富的功能,让用户可以轻松打造企业宣传片、动画片、产品介绍短片等多种视频内容。万彩动画大师提供了众多精美的动画模板和海量素材,供用...
淘宝直播最新电脑版是一款非常好用的直播工具,是淘宝主播的必备之选。在淘宝直播最新电脑版支持主播与观众随时轻松互动,展示商品、回答问题等。此外,该软件还支持多种美颜、滤镜和音效功能,...
哔哩哔哩直播姬是一款简单易用的直播辅助软件,用户只要拥有哔哩哔哩弹幕网会员,就能轻松登录会员快速开启直播。哔哩哔哩直播姬内置弹幕回复、礼物打赏等互动功能,满足主播的不同直播互动需求...
酷呆桌面(Coodesker)提供了极为实用的桌面整理功能,助力用户轻松美化、整理桌面图标。酷呆桌面(Coodesker)支持应用启动器、文档归类等功能,让电脑桌面变得更加整洁,提高办事的效率。同时,该...
发表评论
共0条
评论就这些咯,让大家也知道你的独特见解
立即评论以上留言仅代表用户个人观点,不代表系统之家立场