Win10 21H2 19044.1586补丁是微软今天发布的Win10系统3月累计更新补丁,此次更新带来了重要的安全质量更新,用户可以通过KB5011487补丁将自己的版本升级至Win10 19044.1586,这里为大家带来KB5011487补丁包下载,有需要的快来下载吧!

更新内容
亮点
更新操作系统Windows的安全性。
改进
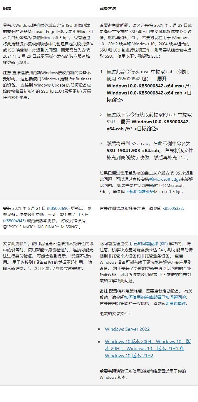
注意若要查看已解决的问题列表,请单击或点击 OS 名称以展开可折叠部分。
Windows 10,版本 21H2
重要: 使用 EKB KB5003791 Windows 10版本 21H2。
此安全更新包括质量改进。 关键更改包括:
此版本包括版本 20H2 Windows 10的所有改进。
此版本未记录任何其他问题。
Windows 10,版本 21H1
重要: 使用 EKB KB5000736 Windows 10版本 21H1。
此安全更新包括质量改进。 关键更改包括:
此版本包括版本 20H2 Windows 10的所有改进。
此版本未记录任何其他问题。
Windows 10,版本 20H2
重要: 使用 EKB KB4562830 Windows 10版本 20H2。
此安全更新包括 2022 年 2 月 15 日发布的更新 KB5010415 (中的改进) 并解决了以下问题:
解决尝试重置 Windows 设备且其应用具有包含重分析数据的文件夹(例如 Microsoft OneDrive 或 Microsoft OneDrive for Business)时发生的已知 问题。 选择“删除所有内容”时,可能无法删除从本地下载Microsoft OneDrive同步的文件。 安装此更新后,某些设备 (7) 7 天,以完全解决问题并防止文件在重置后保留。 为立即生效,可以使用更新疑难解答Windows中的说明手动触发Windows故障排除。
已知问题

汽水音官方正式版是一款专为音乐爱好者打造的桌面端音乐播放软件,汽水音乐电脑版拥有推荐、歌单、榜单、搜索等功能,满足用户个性化的听歌需求。同时用户登录账号即可轻松同步收藏的音乐和歌单...
腾讯应用宝电脑版是一款非常好用的电脑软件下载与管理工具,涵盖海量的热门应用、游戏,满足不同用户的下载需求。腾讯应用宝电脑版将应用和游戏都进行了分类,方便用户查找,还支持用户卸载或升...
Effie是一款操作便捷的写作软件,简洁直观的界面设计,人人都能轻松上手操作。Effie提供了写作、思维导图、大纲、AI助手等多项实用功能,全面覆盖用户的写作需求,且内置资源库,方便用户管理文...
万彩动画大师是一款简单好用的动画视频制作软件,提供丰富的功能,让用户可以轻松打造企业宣传片、动画片、产品介绍短片等多种视频内容。万彩动画大师提供了众多精美的动画模板和海量素材,供用...
淘宝直播最新电脑版是一款非常好用的直播工具,是淘宝主播的必备之选。在淘宝直播最新电脑版支持主播与观众随时轻松互动,展示商品、回答问题等。此外,该软件还支持多种美颜、滤镜和音效功能,...
哔哩哔哩直播姬是一款简单易用的直播辅助软件,用户只要拥有哔哩哔哩弹幕网会员,就能轻松登录会员快速开启直播。哔哩哔哩直播姬内置弹幕回复、礼物打赏等互动功能,满足主播的不同直播互动需求...
发表评论
共0条
评论就这些咯,让大家也知道你的独特见解
立即评论以上留言仅代表用户个人观点,不代表系统之家立场