安卓投屏官方最新版是一款十分优秀的的投屏软件,该软件不仅能够实现了对多个设备屏幕群控和对单个设备投屏界面的操控,而且还支持五设备同时连接到PC中,能够满足用户对于远程控制的需求,软件目前支持有线和无线两种投屏方式,并动态支持多设备同时连接。有需要的用户就来下载吧。

功能特色
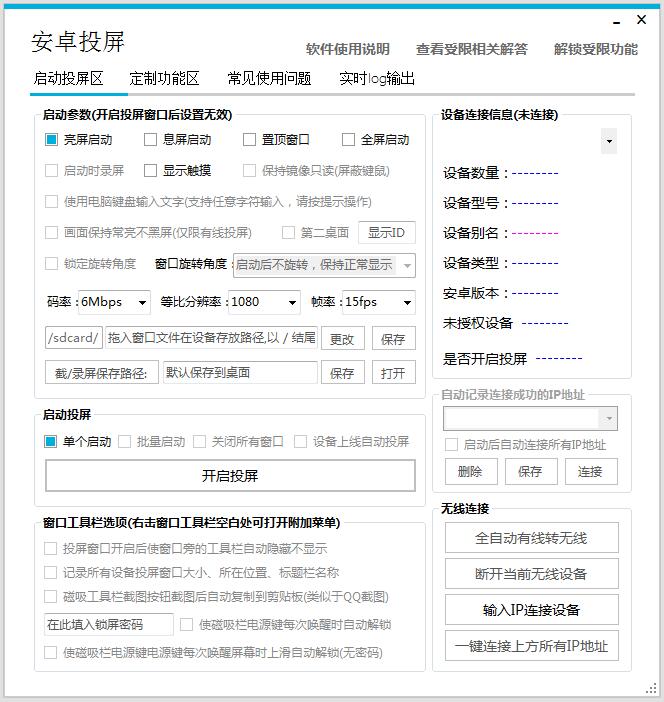
1. 设备连接数量
无限制,目前已知用户最多同时连接48台安卓设备。
2. 有线投屏
您只需要打开设备USB调试并将设备通过数据线连接到电脑,连接成功后即可一键开启投屏。
3. 无线投屏
您需要保证电脑和安卓设备在同一局域网内(同一路由下),并且已提前打开网络调试端口,输入IP连接成功后即可开启投屏。
4. 磁吸工具栏
启动后自动为设备窗口自动编号(对于多个同型号设备同时开启投屏时非常有用),一键全屏、一键息屏、一键复制电脑剪贴板到设备、一键复制设备剪贴板到电脑、一键截图并复制到剪贴板、自动输入密码解锁屏幕等便捷操作。
5. 鼠标操控方法
鼠标左键:点击;鼠标右键:返回上一层;鼠标滚轮按下:返回桌面;鼠标滚轮滚动:滑动页面。小米用户无法使用鼠标操控屏幕请在开发者选项中打开USB调试(安全设置开关)。VIVO、OPPO等用户请无法使用鼠标操控屏幕请在开发者选项中打开USB模拟点击开关。
安装说明
1. 因底层代码变动,安装新版本前请前往安装文件夹卸载旧版本!!!
2. 使用时请务必退出手机助手、安卓模拟器等一些列能连接手机的软件,以免造成投屏端口被占用而功能失效的问题。

使用说明
1. 本软件无需安卓客户端,支持有线、无线两种投屏方式(有线投屏:确保你的设备已连接至电脑,投屏期间不可断开数据线。无线投屏:需从主页面右下方通过USB转接为无线连接,此时便可以断开数据线开启无线投屏。
2. 使用前请确认你的设备已打开USB调试开关,电脑已安装安卓驱动,连接成功的设备将会直接显示在右侧列表中,使用时只需在主页面右侧列表中指定你需要投屏的设备,然后点击开启投屏按钮。
3. 软件可同时连接5台设备开启投屏,同一设备可同时打开有线或者无线投屏。
4. 无线投屏需保证设备与电脑处于同一wifi下,如果连接不成功,请使用电脑作为热点端。
5. 无线投屏端口可自行设置,默认5555,IP可手动输入,请先选中右侧需要打开无线的设备。
6. 全屏显示请点击已经开启投屏设备的窗口,然后按下Ctrl+F组合键,退出请按相同的键。
7. 文件推送支持任意文件、任意格式,且支持在有线和无线投屏两种状态下传输文件,实时进度显示。
8. 无法使用鼠标操作,请在USB调试中打开模拟位置开关。
9. 因魅族Flyme官方屏蔽投屏协议,本软件暂不支持搭载Flyme系统的设备。
适用范围
安卓平板、安卓手机、支持adb调试的机顶盒都可以通过有线或者无线连接投屏到PC上。
更新日志
V14.5.7
1. 修复主控某些情况下最小化无法打开问题。
2. 优化批量排版列表和分组群控列表按钮大小。
3. 其他一些bug修复,功能优化。
V12.4.5
1. 工具栏右键菜单增加批量群控设备选项。
2. 一键排版功能增加横屏排版与竖屏排版。
3. ADB自动化脚本新增快速点击/快速双击/随机延时。
4. 主界面新增OTG无线连接,可一键连接多个IP。
5. 新增快速文本,可为多个窗口快速输入文本。
6. 工具栏右键菜单新增放大投屏窗口选项。
7. 一键排版功能增加最多260个窗口排版。
8. 工具栏右键菜单增加发送电源键+音量上键选项。
9. 工具栏右键菜单增加批量同步手机剪贴板文本选项。
10. 工具栏录屏参数与主界面启动参数实时同步。
11. 输入IP连接页面增加连接成功后自动开启窗口选项。
12. 修复截图功能在某些机型上无响应问题。
13. 彻底修复某些状态下无法记录上次窗口位置。
V11.6.7
1. 工具栏右键菜单增加批量群控设备选项。
2. 工具栏右键菜单增加放大投屏窗口选项。
3. 主界面常见使用问题增加工具栏粘贴设置。
4. 新增修改分辨率和dpi后同步显示到修改页面。
5. 软件使用说明页面增加OTG网线设备连接方法。
6. 优化批量安装功能,提升批量安装速度。
7. 修复部分机型使用一键扩容后扩容无效问题。
8. 尝试修复部分机型重启后掉adb授权问题。
9. 修复鼠标经过投屏工具栏时工具栏异常置顶问题。
10. 修复主控窗口某些状态下异常置顶问题。
Kdenlive官方版是一款十分优秀的视频剪辑软件,该软件功能强大全面,不仅提供了kde、ffmpeg、qt这些开源组织和相关软件,还能够帮助大家轻松快捷的得到各种视频特效,使用后可以更轻松便捷的剪...
芯象导播是一款功能强大的跨平台推流和导播工具,支持数十种输入源类型,而且该软件还可以实时进行机位无缝切换,同时通过网络聚合来最大化使用网络链路,支持更高清的画质,拥有一键美颜功能,...
讯飞绘文官方最新版是一款集多种功能于一体的智能创作平台,该软件不仅能够帮助用户筛选个性化选题,而且还可以帮助用户实时的捕捉热点,并支持写作、配图、排版、润色、发布、数据分析等,系统...
Intel蓝牙驱动官方最新版是英特尔官方专为旗下电脑蓝牙提供的驱动程序。这里为大家提供的是最新版的驱动,可以提供稳定的蓝牙连接以及与各种蓝牙设备的兼容性。带给用户一个更好的使用体验,有...
Twinkle Tray是一款功能强大的屏幕亮度调节工具,不仅能够轻松实现所有显示器亮度的同步调节,确保每个屏幕的亮度一致,也可以单独对某一台显示器进行亮度调整,满足多显示器不同亮度需求,此外...
MPC-HC是一个非常轻量级的开源媒体播放器,不仅支持几乎所有常见的视频和音频格式,同时能够有效地解码高清视频和复杂的音频格式,播放质量高,音质和画质出色,并支持硬件加速,可以更好地利用...
发表评论
共0条
评论就这些咯,让大家也知道你的独特见解
立即评论以上留言仅代表用户个人观点,不代表系统之家立场