时间:2022-12-07 09:57:31 作者:娜娜 来源:系统之家 1. 扫描二维码随时看资讯 2. 请使用手机浏览器访问: http://m.xitongzhijia.mg188.cn/xtjc/20221207/268223.html 手机查看 评论 反馈
近期有用户在使用腾讯会议进行线上会议时,遇到了麦克风无法使用的情况,并且系统提示“麦克风设备异常”,为此十分苦恼,那么有没有什么方法可以有效解决呢?下面小编带来三种解决方法,我们一起来看看吧。
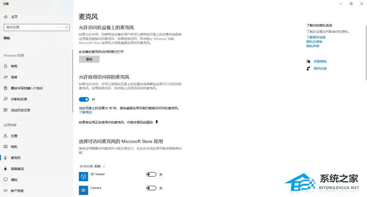
方法一:
检查了一下麦克风权限是否正常的。

方法二:
在设备管理器中更新了这个“内置麦克风”(从其他解答里看到的),重启。

方法三:以华硕电脑为例
1、电脑(华硕)官网,输入自己电脑型号。

2、在运行窗口输入dxdiag,即可找到系统型号。


3、点击右侧“驱动程序”。

4、下载,安装(一直next就行)。

5、重启后,腾讯会议就可以正常用麦克风了(其他软件用不了麦克风,可能是一样的问题)。
发表评论
共0条
评论就这些咯,让大家也知道你的独特见解
立即评论以上留言仅代表用户个人观点,不代表系统之家立场