时间:2022-07-05 14:30:47 作者:辰奕 来源:系统之家 1. 扫描二维码随时看资讯 2. 请使用手机浏览器访问: http://m.xitongzhijia.mg188.cn/xtjc/20220705/246482.html 手机查看 评论 反馈
在Windows系统中,我们可以登陆自己的微软账号来为我们提供更好的使用体验,而不少用户在注册微软账号的时候不小心将自己的出生日期设置错误,导致变成儿童账号限制很大,那么怎么解决呢?下面小编就带着大家一起具体看看吧!

Win11解除微软儿童账号限制方法
1、若是儿童账号,但实际上已经成年,还未加入家庭组,但需要更改出生日期。
建议登陆以下链接:http://account.microsoft.com/profile
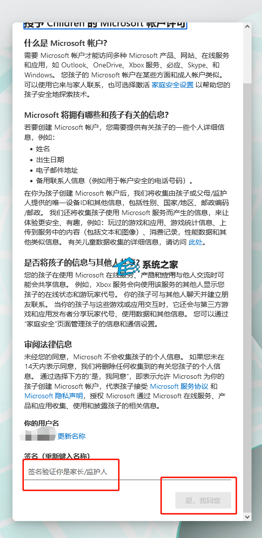
若是可以看到以下的界面,建议点击“了解更多关于家长/监护人许可”。

然后点击“更新账户信息”。

(若是没有输入过姓名,可能需要先输入姓名)

然后更改出生日期,以及“签名”。
(签名时注意,姓和名之间有空格,可以参考上述显示的姓名,需要输入一样的格式)

2、若是儿童账号,已经加入了家庭组。但实际上已经是成年人,需要更改出生日期。
建议家长使用家长的账号登陆以下链接:
http://account.live.com/mykids.aspx
点击“编辑这个孩子的个人信息”。
然后更改出生日期。

如果没有看到列出的孩子,则表示没有编辑其信息的权限。
可能是家庭中的另一个成年人同意管理孩子。
如果没有看到“编辑此孩子的个人信息”,则可能是
他们不再被归类为儿童。
他们高于所在国家的法定年龄。
父母必须年满18岁,在加拿大,需要年满19岁。
3、若确实是儿童,还未加入了家庭组。
建议点击图上的“我是家长或监护人”,或者点击“我不是家长或监护人”。
根据指示,让家长登陆。

家长完成签名

给孩子账号授权


发表评论
共0条
评论就这些咯,让大家也知道你的独特见解
立即评论以上留言仅代表用户个人观点,不代表系统之家立场