时间:2021-01-02 09:19:30 作者:一招 来源:系统之家 1. 扫描二维码随时看资讯 2. 请使用手机浏览器访问: http://m.xitongzhijia.mg188.cn/xtjc/20210102/198581.html 手机查看 评论 反馈
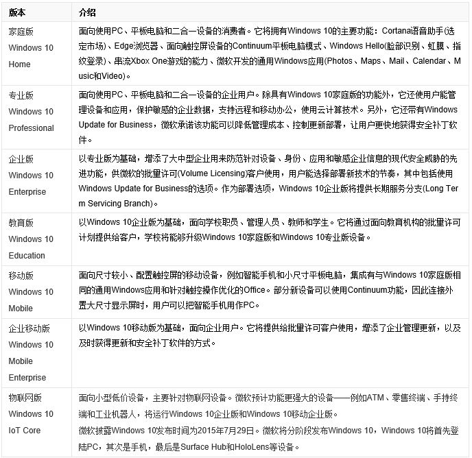
win10作为目前还是推送更新的系统,版本很多,但是功能各有不同,有偏向企业办公的,有家庭自用的,目前一共有家庭版、专业版、企业版、教育版、移动版、移动企业版和物联网核心版七个win10系统版本。所以很多用户在版本选择时候都不清楚应该怎么选。那win10系统各个版本的区别在哪里?小编给大家简单介绍一下。
win10系统版本区别在哪里

1、家庭版:拥有win10的主要功能以及语音助手,自带Edge浏览器和触控设备,兼容平衡性很强,游戏能力以及视频和通用的win10应用都能使用。
2、专业版:除了具有win10家庭版的功能外,还能够让用户管理设备以及应用,保护企业数据以及隐私,强大的办公能力,使用云计算能力,支持远程。同时降低管理成本,非常适合中小企业使用。
3、企业版:很多人喜欢称企业版为LTSB版,因为它更稳定可靠。它是在win10专业版的基础上增加了更安全可靠的信息功能,同时提供自主部署选项,让使用者自由选择。
4、教育版:教育版面向学校职员以及学生,它集成企业版以及家庭版的优势功能,更适合教育人员使用。
5、其他几个版本的win10系统更偏向定制,功能有舍有增加,目前主流的几个版本就是以上介绍的。定制版本的win10系统可能并不兼容大众,所以大家可以参考自己的需求选择版本安装。
发表评论
共0条
评论就这些咯,让大家也知道你的独特见解
立即评论以上留言仅代表用户个人观点,不代表系统之家立场