系统之家 - 系统光盘下载网站!

当前位置:系统之家 > IT快讯 > 详细页面

微软确认 Win11 24H2/25H2 XAML 组件异常,主要影响企业用户

编辑:lihong 2025-12-03 17:06:40 来源于:ithome

  系统之家 12 月 3 日最新消息,微软通过 KB5072911 支持文档进一步确认,Win11 24H2 与 25H2 版本存在的界面与交互组件异常问题。微软强调,这一问题主要集中影响企业及托管环境用户,普通个人设备受波及概率极低。

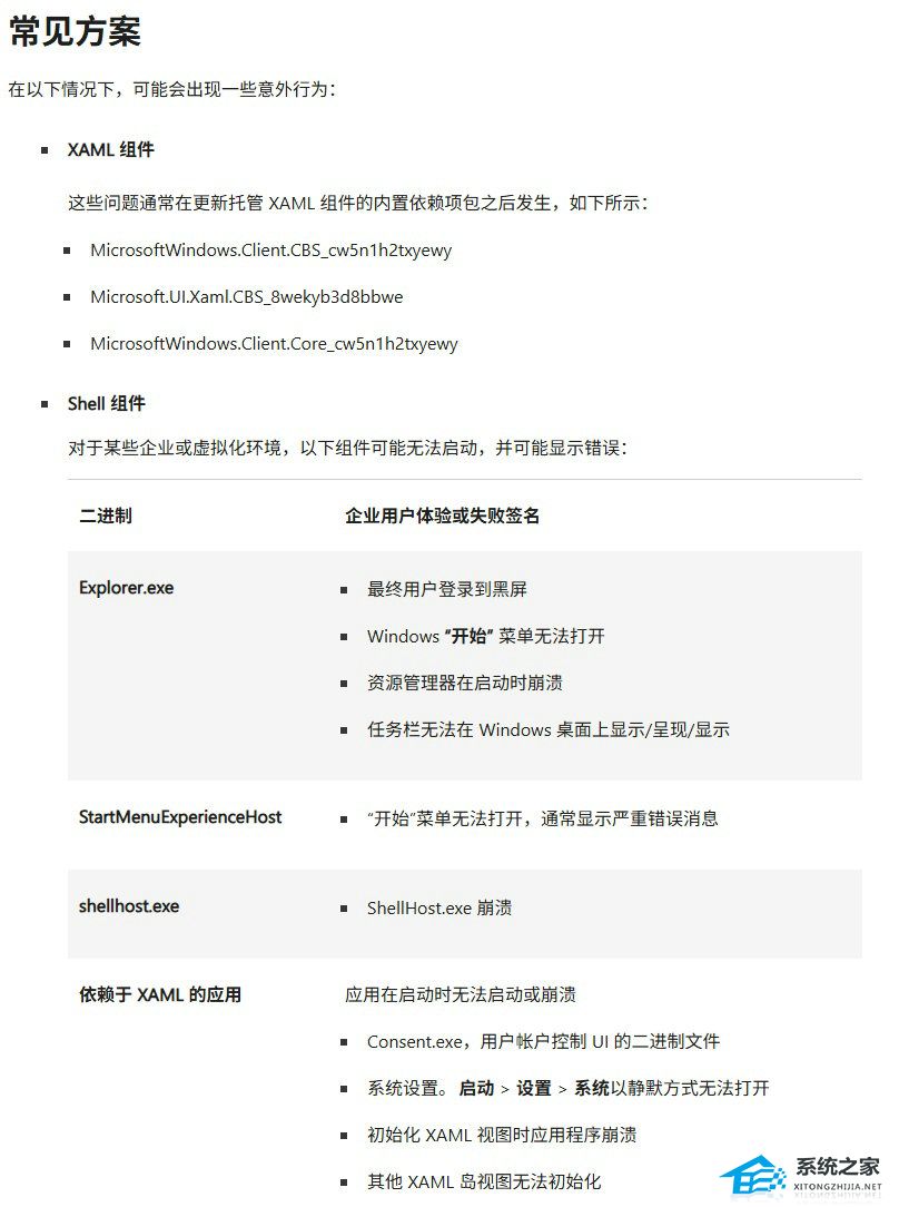
  11 月下旬,微软发布了一份面向 IT 管理员的支持文档,指出包括文件资源管理器(Explorer)、开始菜单、任务栏等关键 Shell 元素在特定环境中会出现异常。微软最新文档显示,问题源于 XAML 相关组件,并进一步确认 25H2 版本也存在同样的问题。

  根据微软说明,这一问题始于 2025 年 7 月的星期二更新(KB5062553),基于相同代码与服务分支的 Win11 25H2 也会因为 2025 年 9 月预览更新(KB5065789)及随后的 10 月累积更新(KB5066835)而受到影响。

  在为电脑预配 Win11、版本 24H2 或 Win11 之后,2025 年 7 月或之后发布的版本 25H2 每月累积更新 (例如 KB5062553KB5065789) 、依赖于 XAML 的新式应用(如资源管理器、“开始”菜单、SystemSettings、任务栏和 Windows 搜索)可能会遇到困难。

  在安装 Windows 更新之前,可能会发生这种情况:

  用户首次登录持久化 OS 安装。

  在此类方案中,每次登录时,都必须安装所有登录到非持久性 OS 安装(例如虚拟桌面基础结构 (VDI) 或等效应用程序包)的用户。

  针对这一情况,微软目前建议的解决方法仍保持不变,即通过重启 Shell Infrastructure Host(SIHost.exe)以恢复缺失的 Immersive Shell 软件包。系统之家注意到,微软还提供了相应的 PowerShell 命令,用于重新注册相关系统应用组件。

  此外,微软还给出了一个 PowerShell 登录脚本示例,通过延迟启动资源管理器,避免其在依赖包尚未完全配置时提前运行,从而减少界面异常的发生。

  解决方法

  手动注册缺少的包:

  管理企业或虚拟化环境的 IT 管理员应在用户会话中注册缺少的包,并重启 SiHost 以允许沉浸式 Shell 和相关组件选取它们。为此,请运行以下命令来注册每个缺少的包:

  1. 01Add-AppxPackage -Register -Path “C:\Windows\SystemApps\MicrosoftWindows.Client.CBS_cw5n1h2txyewy\xmanifest.xml” -DisableDevelopmentMode
  2. 02Add-AppxPackage -Register -Path “C:\Windows\SystemApps\Microsoft.UI.Xaml.CBS_8wekyb3d8bbwe\xmanifest.xml” -DisableDevelopmentMode
  3. 03Add-AppxPackage -Register -Path “C:\Windows\SystemApps\MicrosoftWindows.Client.Core_cw5n1h2txyewy\xmanifest.xml” -DisableDevelopmentMode
复制代码
Add-AppxPackage -Register -Path “C:\Windows\SystemApps\MicrosoftWindows.Client.CBS_cw5n1h2txyewy\xmanifest.xml” -DisableDevelopmentMode Add-AppxPackage -Register -Path “C:\Windows\SystemApps\Microsoft.UI.Xaml.CBS_8wekyb3d8bbwe\xmanifest.xml” -DisableDevelopmentMode Add-AppxPackage -Register -Path “C:\Windows\SystemApps\MicrosoftWindows.Client.Core_cw5n1h2txyewy\xmanifest.xml” -DisableDevelopmentMode

  在非持久性 OS 安装上运行此示例 PowerShell 脚本:

  对于非持久性环境,登录脚本方法仍然是 IT 管理员的最佳选择。创建在资源管理器启动前同步执行的批处理文件包装器。

  注意:此方法可确保脚本同步运行,有效地阻止 explorer.exe 提前启动,直到完全预配所需的包。

  1. 01@echo off
  2. 02REM Register MicrosoftWindows.Client.CBS
  3. 03powershell.exe -ExecutionPolicy Bypass -Command "Add-AppxPackage -Register -Path 'C:\Windows\SystemApps\MicrosoftWindows.Client.CBS_cw5n1h2txyewy\appxmanifest.xml' -DisableDevelopmentMode"
  4. 04REM Register Microsoft.UI.Xaml.CBS
  5. 05powershell.exe -ExecutionPolicy Bypass -Command "Add-AppxPackage -Register -Path 'C:\Windows\SystemApps\Microsoft.UI.Xaml.CBS_8wekyb3d8bbwe\appxmanifest.xml' -DisableDevelopmentMode"
  6. 06REM Register MicrosoftWindows.Client.Core
  7. 07powershell.exe -ExecutionPolicy Bypass -Command "Add-AppxPackage -Register -Path 'C:\Windows\SystemApps\MicrosoftWindows.Client.Core_cw5n1h2txyewy\appxmanifest.xml' -DisableDevelopmentMode"
复制代码
@echo off REM Register MicrosoftWindows.Client.CBS powershell.exe -ExecutionPolicy Bypass -Command "Add-AppxPackage -Register -Path 'C:\Windows\SystemApps\MicrosoftWindows.Client.CBS_cw5n1h2txyewy\appxmanifest.xml' -DisableDevelopmentMode" REM Register Microsoft.UI.Xaml.CBS powershell.exe -ExecutionPolicy Bypass -Command "Add-AppxPackage -Register -Path 'C:\Windows\SystemApps\Microsoft.UI.Xaml.CBS_8wekyb3d8bbwe\appxmanifest.xml' -DisableDevelopmentMode" REM Register MicrosoftWindows.Client.Core powershell.exe -ExecutionPolicy Bypass -Command "Add-AppxPackage -Register -Path 'C:\Windows\SystemApps\MicrosoftWindows.Client.Core_cw5n1h2txyewy\appxmanifest.xml' -DisableDevelopmentMode"

  相关阅读

  《微软发布 Win11 24H2 / 25H2 10 月累积更新补丁 KB5066835!附更新日志

  《微软发布 Win11 24H2 9 月可选更新补丁 KB5065789!文件资源管理器中引入了“AI 操作”菜单

  《微软发布Win11 24H2 七月累积更新补丁 KB5062553!附完整更新日志

  以上是系统之家提供的最新资讯,感谢您的阅读,更多精彩内容请关注系统之家官网

标签 微软

发表评论

0

没有更多评论了

评论就这些咯,让大家也知道你的独特见解

立即评论

以上留言仅代表用户个人观点,不代表系统之家立场

扫码关注
扫码关注

抖音号
抖音号

官方交流群 软件收录