编辑:永煌 2025-01-15 09:33:19 来源于:互联网
系统之家1月15日最新消息,微软向Win10 21H2/22H2用户发布了2025年首个累积更新补丁KB5049981,内部版本号升至19044.5371和19045.5371,此次更新将添加到面临“自带易受攻击驱动程序”(BYOVD)攻击风险的驱动程序列表中,想要了解的用户下面就和小编一起来看看完整的内容吧。

Win10 21H2 KB5049981补丁下载地址:点击下载
Win10 22H2 KB5049981补丁下载地址:点击下载
Windows10 22H2 19045.5371 X64 正式版:点击下载
更新内容
亮点
此更新解决了 Windows 操作系统的安全问题。
Windows 10 版本 22H2
重要提示: 使用 EKB KB5015684更新到 Windows 10 版本 22H2。
此安全更新包括质量改进。主要变化包括:
此版本包含受支持的 Windows 10 版本 21H2 版本的所有改进。
此版本没有记录其他问题。
Windows 10版本 21H2 版本:Windows 10 企业版 LTSC 2021 和 Windows 10 IoT 企业版 LTSC 2021
重要:使用 EKB KB5003791在受支持的版本上更新到Windows 10版本 21H2。
此安全更新包括质量改进,这些改进是 2024 年 12 月 10 日发布的更新 KB5048652 ()。下面是此更新在安装此知识库时解决的关键问题的摘要。 如果有新功能,也会列出这些功能。 括号中的粗体文本表示我们记录的更改的项目或区域。
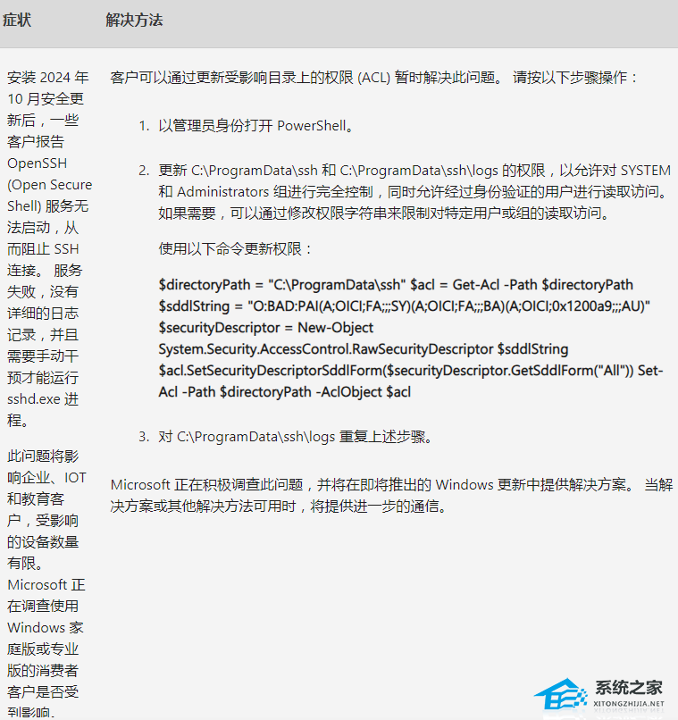
[Windows 内核易受攻击的驱动程序阻止列表文件 (DriverSiPolicy.p7b) ]此更新将添加到面临“自带易受攻击驱动程序”(BYOVD)攻击风险的驱动程序列表中。
Windows 10服务堆栈更新 (KB5050388) - 19044.5363 和 19045.5363
此更新对服务堆栈进行了质量改进,服务堆栈是安装 Windows 更新的组件。 服务堆栈更新 (SSU) 可确保你拥有强大且可靠的服务堆栈,让你的设备可以接收和安装 Microsoft 更新。 若要详细了解 SU,请参阅 简化服务堆栈更新的本地部署。
此更新中的已知问题

系统推荐
1. 喜欢玩游戏的小伙伴,推荐你下载专门针对游戏优化的系统,玩游戏体验感更好,推荐下载:Windows10 22H2 游戏美化版(前往下载)
2. 数据科学家、CAD 专业人员、研究人员、媒体制作团队、平面设计师和动画师,推荐你下载:Windows10 22H2 专业工作站版(前往下载)
3. 不追求新功能,对数据安全需求较高,追求稳定的企业用户,推荐你下载:Windows 10 企业版 LTSC 2021(前往下载)
4. 开学季来了,如果你是联想(前往下载)、华为(前往下载)、华硕(前往下载)、惠普(前往下载)、戴尔(前往下载)、机械革命(前往下载),预装的都是Win11家庭版,使用不习惯想要换回Win10系统的,都可以在这里找到属于你电脑的Win10装机系统。
以上是系统之家提供的最新资讯,感谢您的阅读,更多精彩内容请关注系统之家官网。
发表评论
共0条
评论就这些咯,让大家也知道你的独特见解
立即评论以上留言仅代表用户个人观点,不代表系统之家立场